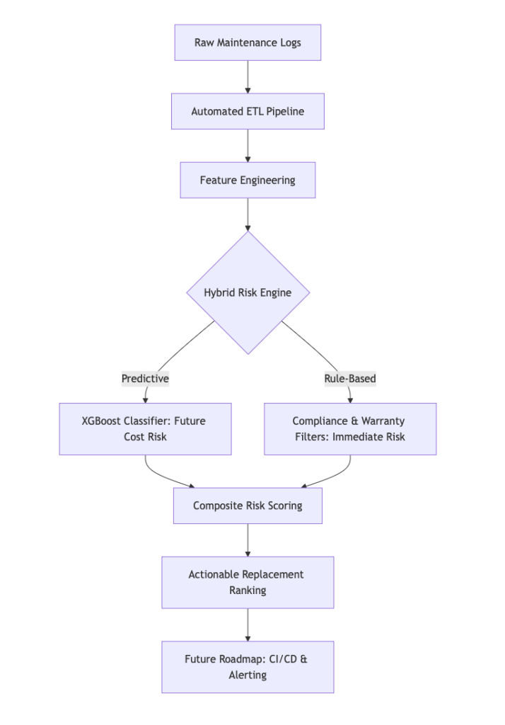
A hybrid IT asset risk analytics system that combines rule-based operational alerts with machine learning-based replacement risk scoring. This project builds an end-to-end pipeline from raw maintenance logs to predictive decision support, enabling proactive IT asset management.
๐ Inspiration & Background (The Dcard Experience)
This project was inspired by my experience as an IT MIS intern at Dcard, where I managed over 2,000 hardware assets and executed a full-scale physical re-audit following disaster recovery efforts.
I observed that IT operations are often highly reactive โ assets are only replaced after failure or when maintenance costs peak. This project bridges IT infrastructure and data science to develop a hybrid system that detects immediate operational risks and predicts future replacement needs
๐ฏ Project Objectives
- Strategic Planning: Generate a Composite Risk Score to prioritize budget allocation.
- Operational Safety: Identify assets requiring immediate attention via rule-based filters.
- Cost Prediction: Use Machine Learning to identify “High-Cost” assets (Top 25% maintenance expenses).
๐๏ธ System Architecture

- Languages: Python (Pandas, NumPy)
- Machine Learning: XGBoost (Cost-Sensitive Learning), Scikit-learn
- Visualization: Matplotlib, Seaborn
- Data Engineering: SQL, ETL Pipelines
- Project Structure:
.โโโ data/โ โโโ raw_it_assets.csv # Original maintenance logsโ โโโ processed_it_assets.csv # Cleaned data after ETLโ โโโ final_risk_assessment.csv # Output with Risk Scores & Levelsโโโ notebooks/โ โโโ data_cleaning_ETL.ipynb # Preprocessing & Feature Engineeringโ โโโ eda_visualization.ipynb # Statistical & Cost Analysisโ โโโ predictive_model.ipynb # XGBoost & Scoring Engineโโโ .gitignore # To exclude .venv and large data filesโโโ README.md

